长者助手
无障碍浏览
千人千网
选择语言
简体中文
繁体中文
首页
政务公开
公共服务
番禺招商
公众互动
禺城风采
您当前所在位置:
首页
>
政务公开
>
政策文件
>
政策解读
>
音频解读
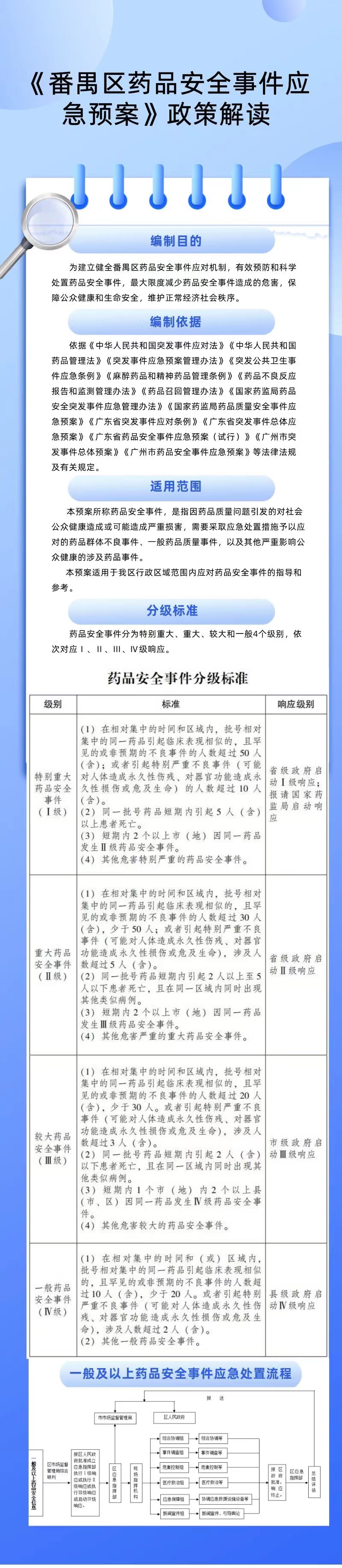
《番禺区药品安全事件应急预案》政策解读
来源:
广州市番禺区人民政府
发布时间:
2022-09-07 09:16:49
阅读次数:
-
字体大小:
大
中
小
点击查看相关政策原文:
广州市番禺区人民政府关于印发番禺区药品安全事件应急预案的通知
《番禺区药品安全事件应急预案》音频解读
附件:
返回顶部
打印页面
关闭本页
分享到:
扫一扫在手机打开当前页
您访问的链接即将离开“广州市番禺区人民政府门户网站”,是否继续?
放弃
继续访问
穗好办
扫一扫
添加
“穗好办”
小程序
手机版
智能问答
微信
番禺政府网
关注 · 微信
机构专页
回到顶部